• 4191阅读
  • 15回复

[城建规划]超10亿!义乌这所大学新校区新消息 [复制链接]

上一主题 下一主题
离线网站十五
 

发帖
8611
奖学金
12363
威望
67565
微信分享到朋友圈 图酷模式 只看楼主 倒序阅读 腔主  发表于: 01-13 , 来自: 浙江省宁波市
马上注册,结交更多好友,享用更多功能,让你轻松玩转义乌十八腔,更多精彩评论请登录后查看。
  已有账号?点击登录
关闭
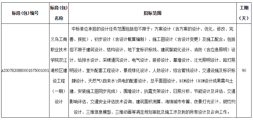
近日,义乌工商职业技术学院双江湖校区建设工程(一期)设计公示。



义乌工商职业技术学院双江湖校区建设工程(一期)设计已经由浙江省·金华市·义乌市备案。招标人为义乌工商职业技术学院,工程所需资金来源为财政。项目已具备招标条件,现对该项目的义乌工商职业技术学院双江湖校区建设工程(一期)设计进行公开招标。

本次招标对投标报名人的资格审查,采用资格后审方法选择合适的投标申请人参加投标。

建设地点:位于义乌市双江湖科教园区范围内,五洲大道东南侧,湖山路西南侧,科圣路西北侧,朝阳西路东北侧围合地块。
工期:90天



本项目为义乌工商职业技术学院双江湖校区建设工程(一期),项目规划用地面积10.05万平方米,总建筑面积17.29万平方米,其中地上建筑面积15.81万平方米,地下建筑面积1.48万平方米。

主要建设内容包括教室、实训用房、图书馆、行政办公用房、师生活动用房、会堂、操场、学生宿舍、食堂、后勤及附属用房、地下停车场等。项目同步实施校内道路、绿化、给排水等附属工程。

项目估算总投约107416万元,其中建安工程费82643万元。以上工程概况规模仅供参考,具体以实际为准。



整理:义乌房子网
编辑:网站十五
加房小白微信
陪你畅谈义乌楼市、解决买房大小事

11条评分威望+11
王生华 威望 +1 - 昨天 16:46
白豆腐先生 威望 +1 - 01-19
陈叔 威望 +1 - 01-15
梦想成真的人 威望 +1 - 01-15
醉美小镇 威望 +1 - 01-14
佛堂钱航全网通 威望 +1 - 01-14
黄保长 威望 +1 - 01-14
fyx5225 威望 +1 - 01-14
丰之语 威望 +1 - 01-14
kingswang 威望 +1 - 01-14
12
热点话题
特别声明:帖子及回帖全部内容为论坛用户自行上传发布并承担相应的法律责任,不代表本网站观点和立场,本网站仅提供信息存储服务。任何用户如认为页面上的特定内容涉及侵权,可通过页面底部侵权投诉指引向我们进行投诉。

发帖
17276
奖学金
17443
威望
66037
只看该作者 沙发  发表于: 01-14 , 来自: 浙江省金华市
2条评分威望+2
黄保长 威望 +1 - 01-14
fyx5225 威望 +1 - 01-14

发帖
0
奖学金
233
威望
779
只看该作者 板凳  发表于: 01-14 , 来自: 湖南省张家界市

发帖
81
奖学金
89
威望
180
只看该作者 地板  发表于: 01-14 , 来自: 浙江省金华市
90天就能造好?
    离线醉美小镇

    发帖
    14283
    奖学金
    14746
    威望
    30087
    只看该作者 4腔 发表于: 01-14 , 来自: 浙江省金华市
    离线栗栗子

    发帖
    1000
    奖学金
    987
    威望
    1793
    只看该作者 5腔 发表于: 01-15 , 来自: 浙江省金华市
    回 梦总被尿憋醒 的帖子
    梦总被尿憋醒:90天就能造好? (2026-01-14 22:25) 

    设计招标

    发帖
    4011
    奖学金
    3576
    威望
    5847
    只看该作者 6腔 发表于: 01-15 , 来自: 浙江省金华市
    终于到设计关节了

    发帖
    1237
    奖学金
    1076
    威望
    2168
    只看该作者 7腔 发表于: 01-15 , 来自: 浙江省金华市
    估计快的话就今年能开工了
    离线小小玮

    发帖
    1633
    奖学金
    1554
    威望
    2579
    只看该作者 8腔 发表于: 01-15 , 来自: 浙江省金华市
    好也是好的

    发帖
    1357
    奖学金
    1410
    威望
    2021
    只看该作者 9腔 发表于: 01-15 , 来自: 浙江省金华市
    多少年一次的
    离线金锁

    发帖
    1127
    奖学金
    1113
    威望
    1726
    只看该作者 10腔 发表于: 01-15 , 来自: 浙江省金华市
    是啥的样的
    离线江东人民

    发帖
    850
    奖学金
    894
    威望
    1273
    只看该作者 11腔 发表于: 01-15 , 来自: 浙江省金华市
    机电开工了,计量二期也开工了,浙大的还在收尾,加上工商,四所大学了
    离线比干丞相

    发帖
    1111
    奖学金
    1198
    威望
    2218
    只看该作者 12腔 发表于: 01-15 , 来自: 浙江省金华市
    一个学校5000人,就不少人了
    离线饭饭南

    发帖
    1669
    奖学金
    1805
    威望
    3468
    只看该作者 13腔 发表于: 01-15 , 来自: 浙江省金华市
    可惜了复旦了
    离线利柏拉契

    发帖
    1367
    奖学金
    1380
    威望
    3518
    只看该作者 14腔 发表于: 01-16 , 来自: 浙江省金华市
    被金华卡掉好几所学校
      本帖共有15条回复,请登录后查看。
        已有账号?点击登录
      快速回复
      限100 字节
      如果您提交过一次失败了,可以用”恢复数据”来恢复帖子内容