• 24388阅读
  • 28回复

[义乌城事]全国百强县公布!义乌最新排名→ [复制链接]

上一主题 下一主题
 

发帖
22
奖学金
4807
威望
113241
微信分享到朋友圈 图酷模式 只看楼主 倒序阅读 腔主  发表于: 2025-11-13 , 来自: 浙江省金华市
马上注册,结交更多好友,享用更多功能,让你轻松玩转义乌十八腔,更多精彩评论请登录后查看。
  已有账号?点击登录
关闭
11月11日
全国县域经济专业研究机构
——中郡研究所
完成并发布了
《第二十五届县域经济与县域发展研究报告》
揭晓第二十五届
全国县域经济和社会综合发展百强县
义乌上榜
名列前茅
请输入描述
请输入描述
请输入描述

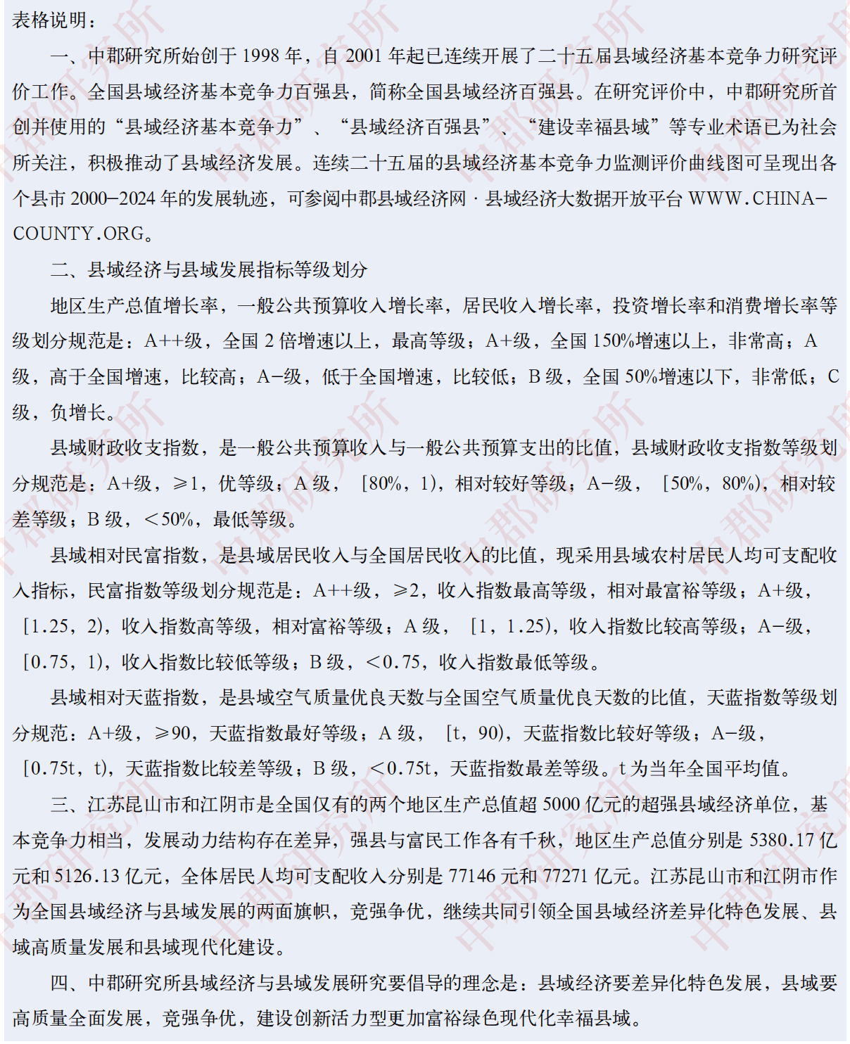
此外,《第二十五届县域经济与县域发展研究报告》还揭晓了第二十五届县域现代化高质量发展基本指数A+优等级县市(共27个)、全国县域经济基本竞争力百强县,义乌市均强势入选。
第二十五届县域现代化
高质量发展基本指数A+优等级县市
请输入描述

第二十五届全国县域经济
基本竞争力百强县
请输入描述
请输入描述
请输入描述


来源 | 县域经济与县域发展
35条评分威望+35
蘫格 威望 +1 - 01-06
哈喽义乌 威望 +1 - 2025-11-17
秋天的收获 威望 +1 - 2025-11-15
雨过天晴更美好 威望 +1 - 2025-11-15
唯爱乌殇 威望 +1 - 2025-11-14
我不是好人。 威望 +1 - 2025-11-14
一人一巷 威望 +1 - 2025-11-14
常相守 威望 +1 - 2025-11-14
~乌伤大雅~ 威望 +1 - 2025-11-14
我是静如止水 威望 +1 - 2025-11-14
热点话题
特别声明:帖子及回帖全部内容为论坛用户自行上传发布并承担相应的法律责任,不代表本网站观点和立场,本网站仅提供信息存储服务。任何用户如认为页面上的特定内容涉及侵权,可通过页面底部侵权投诉指引向我们进行投诉。
离线说哥

发帖
0
奖学金
10601
威望
23690
只看该作者 沙发  发表于: 2025-11-13 , 来自: 浙江省金华市
排错了吧,大义乌不应该是第一的吗?
    4条评分威望+4
    劣等生命体 威望 +1 - 2025-11-17
    醉美小镇 威望 +1 - 2025-11-13
    爱土豆 威望 +1 - 2025-11-13
    a654349826 威望 +1 - 2025-11-13
    离线返回首页

    发帖
    1898
    奖学金
    1899
    威望
    4381
    只看该作者 板凳  发表于: 2025-11-13 , 来自: 浙江省金华市
    好好好
    3条评分威望+3
    劣等生命体 威望 +1 - 2025-11-17
    涛涛860 威望 +1 - 2025-11-14
    爱土豆 威望 +1 - 2025-11-13
    离线腾云驾雾

    发帖
    3358
    奖学金
    3362
    威望
    7753
    只看该作者 地板  发表于: 2025-11-13 , 来自: 浙江省金华市
    4条评分威望+4
    劣等生命体 威望 +1 - 2025-11-17
    涛涛860 威望 +1 - 2025-11-14
    爱土豆 威望 +1 - 2025-11-13
    叶葉 威望 +1 - 2025-11-13
    离线a654349826

    发帖
    0
    奖学金
    40447
    威望
    69779
    只看该作者 4腔 发表于: 2025-11-13 , 来自: 浙江省杭州市
    3条评分威望+3
    涛涛860 威望 +1 - 2025-11-14
    醉美小镇 威望 +1 - 2025-11-13
    叶葉 威望 +1 - 2025-11-13

    发帖
    14151
    奖学金
    14311
    威望
    28662
    只看该作者 5腔 发表于: 2025-11-13 , 来自: 浙江省金华市
    1条评分威望+1
    涛涛860 威望 +1 - 2025-11-14
    离线叶葉

    发帖
    0
    奖学金
    21414
    威望
    32778
    只看该作者 6腔 发表于: 2025-11-13 , 来自: 浙江省杭州市
    2条评分威望+2
    劣等生命体 威望 +1 - 2025-11-17
    涛涛860 威望 +1 - 2025-11-14
    离线朱朱木木

    发帖
    0
    奖学金
    5096
    威望
    22753
    只看该作者 7腔 发表于: 2025-11-13 , 来自: 浙江省金华市
    大义乌应该和北京上海放一起比
      1条评分威望+1
      涛涛860 威望 +1 - 2025-11-14
      离线爱土豆

      发帖
      0
      奖学金
      3844
      威望
      10138
      只看该作者 8腔 发表于: 2025-11-13 , 来自: 浙江省金华市
      2条评分威望+2
      劣等生命体 威望 +1 - 2025-11-17
      涛涛860 威望 +1 - 2025-11-14

      发帖
      13136
      奖学金
      13430
      威望
      23200
      只看该作者 9腔 发表于: 2025-11-13 , 来自: 浙江省丽水市
      2条评分威望+2
      义东往东 威望 +1 - 2025-11-14
      涛涛860 威望 +1 - 2025-11-14

      发帖
      13136
      奖学金
      13430
      威望
      23200
      只看该作者 10腔 发表于: 2025-11-13 , 来自: 浙江省丽水市
      3条评分威望+3
      萧裴 威望 +1 - 2025-11-14
      义东往东 威望 +1 - 2025-11-14
      涛涛860 威望 +1 - 2025-11-14
      离线小金土豆

      发帖
      678
      奖学金
      679
      威望
      2363
      只看该作者 11腔 发表于: 2025-11-13 , 来自: 浙江省杭州市
      3条评分威望+3
      劣等生命体 威望 +1 - 2025-11-17
      萧裴 威望 +1 - 2025-11-14
      义东往东 威望 +1 - 2025-11-14
      离线kaixin666

      发帖
      681
      奖学金
      696
      威望
      2512
      只看该作者 12腔 发表于: 2025-11-13 , 来自: 浙江省杭州市
      3条评分威望+3
      劣等生命体 威望 +1 - 2025-11-17
      萧裴 威望 +1 - 2025-11-14
      义东往东 威望 +1 - 2025-11-14

      发帖
      9907
      奖学金
      9934
      威望
      15009
      只看该作者 13腔 发表于: 2025-11-13 , 来自: 浙江省丽水市
      我们大义乌应该和北上广深比
        1条评分威望+1
        萧裴 威望 +1 - 2025-11-14
        离线醉美小镇

        发帖
        14762
        奖学金
        15225
        威望
        30868
        只看该作者 14腔 发表于: 2025-11-13 , 来自: 浙江省金华市
        怎么后腿了呢!
          1条评分威望+1
          萧裴 威望 +1 - 2025-11-14
          离线纯情少女

          发帖
          0
          奖学金
          4670
          威望
          11469
          只看该作者 15腔 发表于: 2025-11-14 , 来自: 浙江省金华市东阳市
          1条评分威望+1
          萧裴 威望 +1 - 2025-11-14

          发帖
          0
          奖学金
          21223
          威望
          36840
          只看该作者 16腔 发表于: 2025-11-14 , 来自: 山西省
          1条评分威望+1
          萧裴 威望 +1 - 2025-11-14

          发帖
          9199
          奖学金
          9212
          威望
          16107
          只看该作者 17腔 发表于: 2025-11-14 , 来自: 浙江省金华市
          1条评分威望+1
          萧裴 威望 +1 - 2025-11-14

          发帖
          2210
          奖学金
          2210
          威望
          3919
          只看该作者 18腔 发表于: 2025-11-14 , 来自: 浙江省金华市
          1条评分威望+1
          萧裴 威望 +1 - 2025-11-14
          离线涛涛860

          发帖
          10255
          奖学金
          10268
          威望
          16921
          只看该作者 19腔 发表于: 2025-11-14 , 来自: 浙江省金华市
          1条评分威望+1
          萧裴 威望 +1 - 2025-11-14
          本帖共有28条回复,请登录后查看。
            已有账号?点击登录
          快速回复
          限100 字节
          如果您提交过一次失败了,可以用”恢复数据”来恢复帖子内容