• 13668阅读
  • 9回复

[义乌城事]义乌发布烟花爆竹销售名单 [复制链接]

上一主题 下一主题
 

发帖
0
奖学金
4763
威望
113155
微信分享到朋友圈 图酷模式 只看楼主 倒序阅读 腔主  发表于: 02-02 , 来自: 浙江省金华市
马上注册,结交更多好友,享用更多功能,让你轻松玩转义乌十八腔,更多精彩评论请登录后查看。
  已有账号?点击登录
关闭
义乌街头巷尾年味渐浓
家家户户也都开启了
年货置办模式
在这里提醒广大市民
选购烟花爆竹时
请务必携带身份证等有效证件
一定要前往正规零售点购买

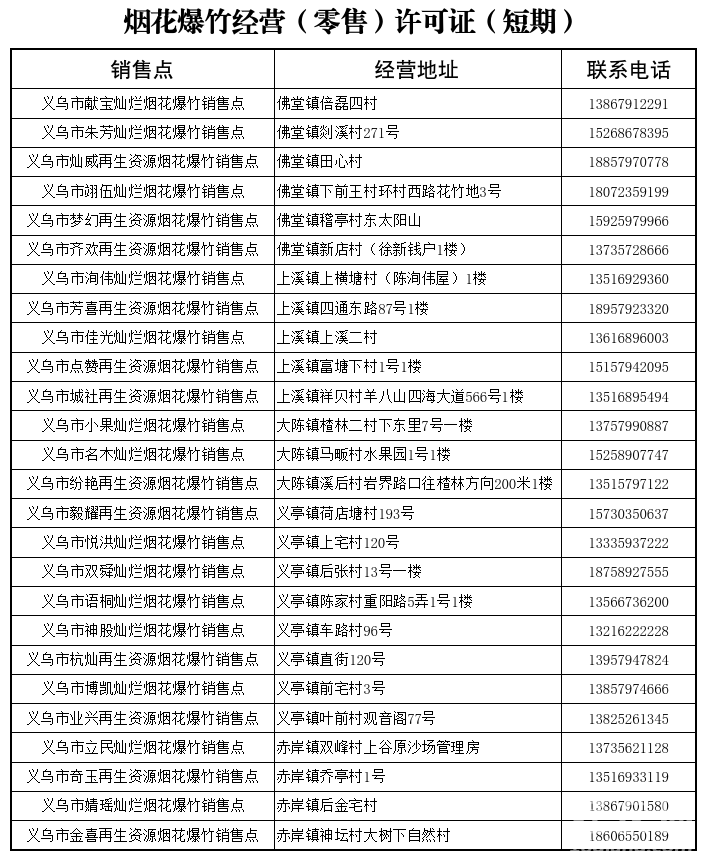
烟花爆竹零售点地址
请输入描述
请输入描述

购买、燃放烟花爆竹注意事项

1.前往持有《烟花爆竹经营(零售)许可证》的经营点购买;
2.禁止在网络上购买烟花爆竹(网络销售烟花爆竹属于非法行为);
3.文明燃放烟花爆竹,保持安全燃放距离。燃放前仔细阅读产品包装上的注意事项,燃放时按照说明书小心操作;4.遵守烟花爆竹燃放管理规定,禁燃区内严禁燃放烟花爆竹。
禁燃范围

禁燃区域:
义乌市除佛堂镇(佛堂古镇区域限放烟花爆竹)、上溪镇、义亭镇、赤岸镇,以及大陈镇马畈村、溪后村、上坑仁村、楂林一村、楂林二村以外其他区域。
请输入描述


重点场所:
1.国家机关办公场所;
2.文物保护单位、文物保护点、历史文化街区、历史建筑、传统村落、传统建筑;
3.易燃易爆物品生产、储存单位,消防安全重点单位;
4.军事设施保护区;
5.山林等重点防火区;
6.公墓、骨灰堂、节地生态葬区;
7.医疗机构、幼儿园、学校、福利机构;
8.输变电设施安全保护区;
9.车站、码头、飞机场等场所以及铁路线路安全保护区;
10.商品交易市场;
11.法律法规和县级以上地方人民政府规定的禁止燃放烟花爆竹的其他地点。

来源:义乌应急管理、义乌市融媒体中心
5条评分威望+5
苏辰 威望 +1 - 02-15
醉美小镇 威望 +1 - 02-03
丰之语 威望 +1 - 02-03
陈叔 威望 +1 - 02-02
kingswang 威望 +1 - 02-02
热点话题
特别声明:帖子及回帖全部内容为论坛用户自行上传发布并承担相应的法律责任,不代表本网站观点和立场,本网站仅提供信息存储服务。任何用户如认为页面上的特定内容涉及侵权,可通过页面底部侵权投诉指引向我们进行投诉。

发帖
304
奖学金
352
威望
828
只看该作者 沙发  发表于: 02-02 , 来自: 浙江省金华市
城西都要禁燃,我倒看看村里有几家不放
离线阳sun

发帖
1002
奖学金
1091
威望
2782
只看该作者 板凳  发表于: 02-02 , 来自: 浙江省金华市
本来龙灯不让迎,烟花也不让发了。过年更无聊
    1条评分威望+1
    一步两步往前走 威望 +1 - 02-03

    发帖
    3483
    奖学金
    3509
    威望
    15530
    只看该作者 地板  发表于: 02-02 , 来自: 浙江省金华市
    干脆全都不能放不能卖,戏多
      1条评分威望+1
      一步两步往前走 威望 +1 - 02-03
      离线hjj老男人

      发帖
      1666
      奖学金
      1726
      威望
      2622
      只看该作者 4腔 发表于: 02-02 , 来自: 浙江省杭州市
      如果春晚分会场不设义乌就不会这种事情了
        离线醉美小镇

        发帖
        14756
        奖学金
        15219
        威望
        30860
        只看该作者 5腔 发表于: 02-03 , 来自: 浙江省金华市
        过年又不让放,没意思。
          离线lucywang6328

          发帖
          0
          奖学金
          3085
          威望
          12768
          只看该作者 6腔 发表于: 02-05 , 来自: 浙江省丽水市
          不让放又让卖?还让买?果然又当又立的典型

            发帖
            0
            奖学金
            213
            威望
            862
            只看该作者 7腔 发表于: 02-09 , 来自: 湖南省张家界市
            离线松栗奶哟

            发帖
            39
            奖学金
            50
            威望
            41
            只看该作者 8腔 发表于: 02-19 , 来自: 浙江省金华市
            火炮要放的,农村不放火炮,老祖宗的传统不能丢的
            [ 此帖被松栗奶哟在2026-02-20 00:00重新编辑 ]
            离线松栗奶哟

            发帖
            39
            奖学金
            50
            威望
            41
            只看该作者 9腔 发表于: 02-20 , 来自: 浙江省金华市
            回 醉美小镇 的帖子
            醉美小镇:过年又不让放,没意思。 (2026-02-03 21:26) 

            对的过年火炮放起来才是过年
            本帖共有9条回复,请登录后查看。
              已有账号?点击登录
            快速回复
            限100 字节
            批量上传需要先选择文件,再选择上传