• 12261阅读
  • 48回复

[义乌楼市]关于划定烟花爆竹禁止燃放区域的通告(征求意见稿) [复制链接]

上一主题 下一主题
离线网站十五
 

发帖
8626
奖学金
12393
威望
67660
微信分享到朋友圈 图酷模式 只看楼主 倒序阅读 腔主  发表于: 2025-12-03 , 来自: 浙江省金华市
马上注册,结交更多好友,享用更多功能,让你轻松玩转义乌十八腔,更多精彩评论请登录后查看。
  已有账号?点击登录
关闭

关于公开征求《义乌市人民政府关于划定烟花爆竹禁止燃放区域的通告(征求意见稿)》意见的公告

为保障公共安全和公民人身财产安全,防止环境污染,着力营造安全、文明、和谐的生活环境,根据《烟花爆竹安全管理条例》、《浙江省烟花爆竹安全管理办法》、《金华市禁止销售燃放烟花爆竹管理规定》等有关规定,结合我市实际,我局拟订了《义乌市人民政府关于划定烟花爆竹禁止燃放区域的通告(征求意见稿)》。为广泛听取社会公众意见,进一步提高行政规范性文件质量,现将征求意见稿全文公布,征求社会各界意见。公众可通过以下途径和方式提出反馈意见:

1.登录义乌市政府门户网站,对征求意见稿提出意见。
2.通过信函的方式将意见寄至:义乌市机场路110号义乌市公安局,邮编:322000。
3.通过电子邮件方式将意见发送至:ywsjcl110@163.com

意见反馈截止时间为2025年12月31日。
联系人:龚彬彬
联系电话:0579-85534277。

附件:1.《义乌市人民政府关于划定烟花爆竹禁止燃放区域的通告(征求意见稿)》
2.起草说明

附件1
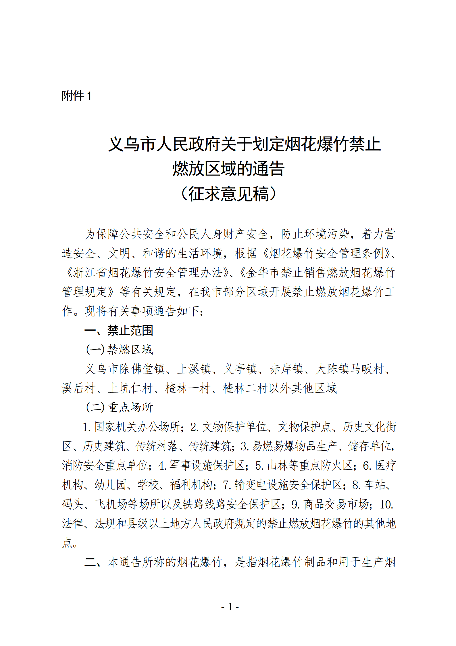
义乌市人民政府关于划定烟花爆竹禁止燃放区域的通告(征求意见稿)

为保障公共安全和公民人身财产安全,防止环境污染,着力营造安全、文明、和谐的生活环境,根据《烟花爆竹安全管理条例》、《浙江省烟花爆竹安全管理办法》、《金华市禁止销售燃放烟花爆竹管理规定》等有关规定,在我市部分区域开展禁止燃放烟花爆竹工作。现将有关事项通告如下:

一、禁止范围
(一)禁燃区域
义乌市除佛堂镇、上溪镇、义亭镇、赤岸镇、大陈镇马畈村、溪后村、上坑仁村、楂林一村、楂林二村以外其他区域
(二)重点场所
1.国家机关办公场所;2.文物保护单位、文物保护点、历史文化街区、历史建筑、传统村落、传统建筑;3.易燃易爆物品生产、储存单位,消防安全重点单位;4.军事设施保护区;5.山林等重点防火区;6.医疗机构、幼儿园、学校、福利机构;7.输变电设施安全保护区;8.车站、码头、飞机场等场所以及铁路线路安全保护区;9.商品交易市场;10.法律、法规和县级以上地方人民政府规定的禁止燃放烟花爆竹的其他地点。

二、本通告所称的烟花爆竹,是指烟花爆竹制品和用于生产烟花爆竹的民用黑*药、烟火药、引火线等物品。

三、在“禁止范围”区内全年全时段禁止燃放烟花爆竹。

四、违反本通告规定,依据《中华人民共和国治安管理处罚法》和《烟花爆竹安全管理条例》等相关法律法规,由市公安局、应急管理局、市场监管局、行政执法局等行政主管部门依法处罚。

五、对违反本通告规定,阻碍国家机关工作人员依法执行公务的,视情节轻重,依照相关法律法规予以治安处罚,直至由司法机关追究刑事责任。

六、各镇、街道和市公安局、应急管理局、市场监管局、行政执法局、教育局、自规局、商务局、国资办等部门要按照各自职责,切实做好“禁燃”工作。机关、团体、企事业单位、新闻媒体、社区居委会、学校及有关行政村要积极配合做好“禁燃”的教育、宣传和其他协助工作。

七、广大人民群众应自觉遵守本通告相关规定,对违反通告规定的,任何单位和个人都有权利向公安机关举报,举报电话:110。

八、本通告自2026年2月1日起施行,《义乌市人民政府关于开展城区和重点区域禁止燃放烟花爆竹的通告》(义政通〔2024〕3号)同时废止。

2025年12月




附件2

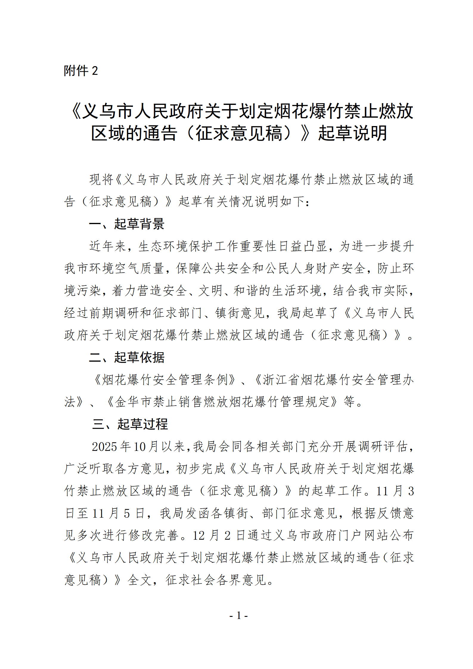
义乌市人民政府关于划定烟花爆竹禁止燃放区域的通告(征求意见稿)》起草说明

现将《义乌市人民政府关于划定烟花爆竹禁止燃放区域的通告(征求意见稿)》起草有关情况说明如下:

一、起草背景
近年来,生态环境保护工作重要性日益凸显,为进一步提升我市环境空气质量,保障公共安全和公民人身财产安全,防止环境污染,着力营造安全、文明、和谐的生活环境,结合我市实际,经过前期调研和征求部门、镇街意见我局起草《义乌市人民政府关于划定烟花爆竹禁止燃放区域的通告(征求意见稿)》。

二、起草依据
《烟花爆竹安全管理条例》、《浙江省烟花爆竹安全管理办法》、《金华市禁止销售燃放烟花爆竹管理规定》等。

三、起草过程
2025年10月以来,我局会同各相关部门充分开展调研评估,广泛听取各方意见,初步完成《义乌市人民政府关于划定烟花爆竹禁止燃放区域的通告(征求意见稿)》的起草工作。11月3日至11月5日,我局发函各镇街、部门征求见,根据反馈意见多次进行修改完善。12月2日通过义乌市政府门户网站公布《义乌市人民政府关于划定烟花爆竹禁止燃放区域的通告(征求意见稿)》全文征求社会各界意见

四、主要内容
(一)禁止范围。禁止燃放烟花爆竹的区域为我市除佛堂镇、上溪镇、义亭镇、赤岸镇、大陈镇马畈村、溪后村、上坑仁村、楂林一村、楂林二村以外其他区域,以及相关重点场所。为有效提升空气质量,本次将我市位于上风向的镇街均划为禁燃区域,保留佛堂镇、上溪镇、义亭镇、赤岸镇等四个位于下风向的镇街允许燃放。另外,大陈镇马畈村、溪后村、上坑仁村、楂林一村、楂林二村作为共同富裕先行示范区,本次未纳入禁燃区域范围。
(二)禁止种类。本通告所称的烟花爆竹,是指烟花爆竹制品和用于生产烟花爆竹的民用黑*药、烟火药、引火线等物品。
(三)禁止时间。在“禁止范围”区内全年全时段禁止燃放烟花爆竹。
(四)相关要求。违反本通告规定,由相关行政主管部门依据《中华人民共和国治安管理处罚法》和《烟花爆竹安全管理条例》等相关法律法规依法处罚。各相关部门和单位要按照各自职责,切实做好“禁燃”工作。广大人民群众应自觉遵守本通告相关规定,对违反通告规定的,任何单位和个人都有义务加以劝阻,并向公安机关举报。

五、施行日期
本通告自2026年2月1日起施行。

义乌市公安局
2025年12月2日




30条评分威望+30
我是静如止水 威望 +1 - 2025-12-12
她和别人睡了 威望 +1 - 2025-12-05
一人一巷 威望 +1 - 2025-12-05
雨过天晴更美好 威望 +1 - 2025-12-05
狗妹妹、 威望 +1 - 2025-12-05
小小小设计师 威望 +1 - 2025-12-05
楷哥 威望 +1 - 2025-12-05
咱村的希望 威望 +1 - 2025-12-05
希望很好 威望 +1 - 2025-12-05
纯情少女 威望 +1 - 2025-12-05
热点话题
特别声明:帖子及回帖全部内容为论坛用户自行上传发布并承担相应的法律责任,不代表本网站观点和立场,本网站仅提供信息存储服务。任何用户如认为页面上的特定内容涉及侵权,可通过页面底部侵权投诉指引向我们进行投诉。
离线a654349826

发帖
0
奖学金
40282
威望
69522
只看该作者 沙发  发表于: 2025-12-03 , 来自: 浙江省台州市
4条评分威望+4
花开富贵来 威望 +1 - 2025-12-05
爱土豆 威望 +1 - 2025-12-04
小金土豆 威望 +1 - 2025-12-04
叶葉 威望 +1 - 2025-12-04
离线朱勇忠

发帖
0
奖学金
16461
威望
56675
只看该作者 板凳  发表于: 2025-12-03 , 来自: 浙江省杭州市
犹抱琵琶半遮面。爱放鞭炮的人自然喜欢,象我怕燃放的人即使不禁也不放——我不反对别人文明燃放,鞭炮声的喜气我不反感。
    8条评分威望+8
    朱勇忠 威望 +1 - 2025-12-08
    醉美小镇 威望 +1 - 2025-12-05
    花开富贵来 威望 +1 - 2025-12-05
    涛涛860 威望 +1 - 2025-12-05
    黄保长 威望 +1 - 2025-12-04
    爱土豆 威望 +1 - 2025-12-04
    小金土豆 威望 +1 - 2025-12-04
    叶葉 威望 +1 - 2025-12-04
    离线能过

    发帖
    304
    奖学金
    309
    威望
    408
    只看该作者 地板  发表于: 2025-12-03 , 来自: 浙江省金华市
    大陈好像又行了,第一次和市里走那么近!
      7条评分威望+7
      能过 威望 +1 - 2025-12-07
      劣等生命体 威望 +1 - 2025-12-06
      醉美小镇 威望 +1 - 2025-12-05
      花开富贵来 威望 +1 - 2025-12-05
      爱土豆 威望 +1 - 2025-12-04
      小金土豆 威望 +1 - 2025-12-04
      水果王子 威望 +1 - 2025-12-04

      发帖
      1190
      奖学金
      1808
      威望
      4106
      只看该作者 4腔 发表于: 2025-12-04 , 来自: 浙江省金华市
      大陈镇几个村外都禁止,就是“允许州官放火,不许百姓点灯”的体现。一个镇内要禁就全禁,能赚钱的区域就不禁,还厚脸皮说防止环境污染?
        12条评分威望+12
        浙中2区店17 威望 +1 - 01-02
        看看呗 威望 +1 - 2025-12-08
        我要大肉包 威望 +1 - 2025-12-07
        劣等生命体 威望 +1 - 2025-12-06
        醉美小镇 威望 +1 - 2025-12-05
        一步两步往前走 威望 +1 - 2025-12-05
        花开富贵来 威望 +1 - 2025-12-05
        涛涛860 威望 +1 - 2025-12-05
        ___jack 威望 +1 - 2025-12-05
        黄保长 威望 +1 - 2025-12-04
        12

        发帖
        9907
        奖学金
        9934
        威望
        15009
        只看该作者 5腔 发表于: 2025-12-04 , 来自: 浙江省丽水市
        5条评分威望+5
        醉美小镇 威望 +1 - 2025-12-05
        花开富贵来 威望 +1 - 2025-12-05
        ___jack 威望 +1 - 2025-12-05
        爱土豆 威望 +1 - 2025-12-04
        小金土豆 威望 +1 - 2025-12-04
        离线水果王子

        发帖
        11280
        奖学金
        11392
        威望
        32896
        只看该作者 6腔 发表于: 2025-12-04 , 来自: 浙江省金华市
        6条评分威望+6
        劣等生命体 威望 +1 - 2025-12-06
        醉美小镇 威望 +1 - 2025-12-05
        花开富贵来 威望 +1 - 2025-12-05
        涛涛860 威望 +1 - 2025-12-05
        ___jack 威望 +1 - 2025-12-05
        小金土豆 威望 +1 - 2025-12-04
        离线叶葉

        发帖
        0
        奖学金
        21382
        威望
        32729
        只看该作者 7腔 发表于: 2025-12-04 , 来自: 浙江省金华市
        3条评分威望+3
        涛涛860 威望 +1 - 2025-12-05
        ___jack 威望 +1 - 2025-12-05
        小金土豆 威望 +1 - 2025-12-04

        发帖
        14151
        奖学金
        14311
        威望
        28662
        只看该作者 8腔 发表于: 2025-12-04 , 来自: 浙江省杭州市
        8条评分威望+8
        劣等生命体 威望 +1 - 2025-12-06
        醉美小镇 威望 +1 - 2025-12-05
        花开富贵来 威望 +1 - 2025-12-05
        涛涛860 威望 +1 - 2025-12-05
        ___jack 威望 +1 - 2025-12-05
        wenwu0256 威望 +1 - 2025-12-04
        独孤九胜 威望 +1 - 2025-12-04
        小金土豆 威望 +1 - 2025-12-04
        离线腔友力

        发帖
        4600
        奖学金
        4609
        威望
        12290
        只看该作者 9腔 发表于: 2025-12-04 , 来自: 广西
        全面开放促进经济
          7条评分威望+7
          劣等生命体 威望 +1 - 2025-12-06
          醉美小镇 威望 +1 - 2025-12-05
          义东往东 威望 +1 - 2025-12-05
          花开富贵来 威望 +1 - 2025-12-05
          ___jack 威望 +1 - 2025-12-05
          独孤九胜 威望 +1 - 2025-12-04
          小金土豆 威望 +1 - 2025-12-04
          离线iiiu

          发帖
          2763
          奖学金
          2772
          威望
          9138
          只看该作者 10腔 发表于: 2025-12-04 , 来自: 浙江省金华市
          3条评分威望+3
          醉美小镇 威望 +1 - 2025-12-05
          义东往东 威望 +1 - 2025-12-05
          花开富贵来 威望 +1 - 2025-12-05
          离线爱土豆

          发帖
          0
          奖学金
          3714
          威望
          9937
          只看该作者 11腔 发表于: 2025-12-04 , 来自: 浙江省金华市
          3年没放鞭炮了
            3条评分威望+3
            醉美小镇 威望 +1 - 2025-12-05
            义东往东 威望 +1 - 2025-12-05
            花开富贵来 威望 +1 - 2025-12-05

            发帖
            7974
            奖学金
            7975
            威望
            18276
            只看该作者 12腔 发表于: 2025-12-04 , 来自: 浙江省金华市
            2条评分威望+2
            义东往东 威望 +1 - 2025-12-05
            花开富贵来 威望 +1 - 2025-12-05
            离线wenwu0256

            发帖
            2677
            奖学金
            2731
            威望
            6988
            只看该作者 13腔 发表于: 2025-12-04 , 来自: 浙江省杭州市
            禁了没用,都偷偷放了
              4条评分威望+4
              劣等生命体 威望 +1 - 2025-12-06
              醉美小镇 威望 +1 - 2025-12-05
              义东往东 威望 +1 - 2025-12-05
              花开富贵来 威望 +1 - 2025-12-05
              离线畅畅江南

              发帖
              2
              奖学金
              2
              威望
              9
              只看该作者 14腔 发表于: 2025-12-04 , 来自: 浙江省金华市
              应该全市禁售禁燃
                3条评分威望+3
                劣等生命体 威望 +1 - 2025-12-06
                义东往东 威望 +1 - 2025-12-05
                花开富贵来 威望 +1 - 2025-12-05
                离线畅畅江南

                发帖
                2
                奖学金
                2
                威望
                9
                只看该作者 15腔 发表于: 2025-12-04 , 来自: 浙江省金华市
                金华市其他县市都禁售禁燃!为什么义乌市不禁
                  4条评分威望+4
                  劣等生命体 威望 +1 - 2025-12-06
                  八宝斗拐 威望 +1 - 2025-12-06
                  醉美小镇 威望 +1 - 2025-12-05
                  花开富贵来 威望 +1 - 2025-12-05
                  离线kaixin666

                  发帖
                  681
                  奖学金
                  696
                  威望
                  2512
                  只看该作者 16腔 发表于: 2025-12-04 , 来自: 浙江省
                  1条评分威望+1
                  花开富贵来 威望 +1 - 2025-12-05
                  离线醉美小镇

                  发帖
                  14346
                  奖学金
                  14809
                  威望
                  30181
                  只看该作者 17腔 发表于: 2025-12-04 , 来自: 浙江省金华市
                  过年放点鞭炮还是热闹的。允许燃放烟花爆竹的地方。
                    3条评分威望+3
                    劣等生命体 威望 +1 - 2025-12-06
                    花开富贵来 威望 +1 - 2025-12-05
                    ~乌伤大雅~ 威望 +1 - 2025-12-04

                    发帖
                    0
                    奖学金
                    18612
                    威望
                    42556
                    只看该作者 18腔 发表于: 2025-12-04 , 来自: 浙江省丽水市
                    1条评分威望+1
                    花开富贵来 威望 +1 - 2025-12-05
                    离线阳光塑胶

                    发帖
                    525
                    奖学金
                    529
                    威望
                    2171
                    只看该作者 19腔 发表于: 2025-12-04 , 来自: 浙江省金华市
                    太好了,廿三里终于禁了
                      本帖共有48条回复,请登录后查看。
                        已有账号?点击登录
                      快速回复
                      限100 字节
                      如果您提交过一次失败了,可以用”恢复数据”来恢复帖子内容