
5月8日,19名电商达人在通过理论答辩和直播实操考核后,顺利拿到了义乌市人社局颁发的全国首批“电商直播专项职业能力证书”

义乌市计划培训电子商务从业人员10万人

义乌市人社局委托义乌工商职业技术学院、浙江机电技师学院开发了全国首套电商直播专项职业能力考核规范和题库

直播人员进行现场“实战考核”
电商直播专项职业能力考核试卷1

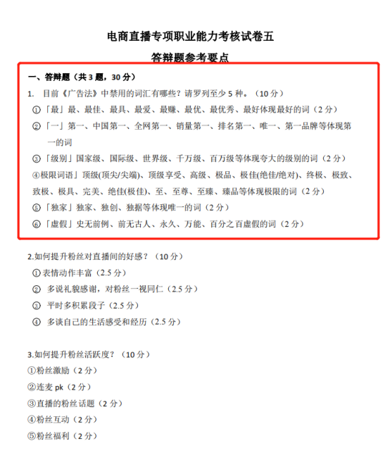
电商直播专项职业能力考核试卷2

电商直播专项职业能力评分表1

电商直播专项职业能力评分表2

电商直播专项职业能力考核规范





5月8日,19名电商达人在通过理论答辩和直播实操考核后,顺利拿到了义乌市人社局颁发的全国首批“电商直播专项职业能力证书”

义乌市计划培训电子商务从业人员10万人

义乌市人社局委托义乌工商职业技术学院、浙江机电技师学院开发了全国首套电商直播专项职业能力考核规范和题库

直播人员进行现场“实战考核”
电商直播专项职业能力考核试卷1

电商直播专项职业能力考核试卷2

电商直播专项职业能力评分表1

电商直播专项职业能力评分表2

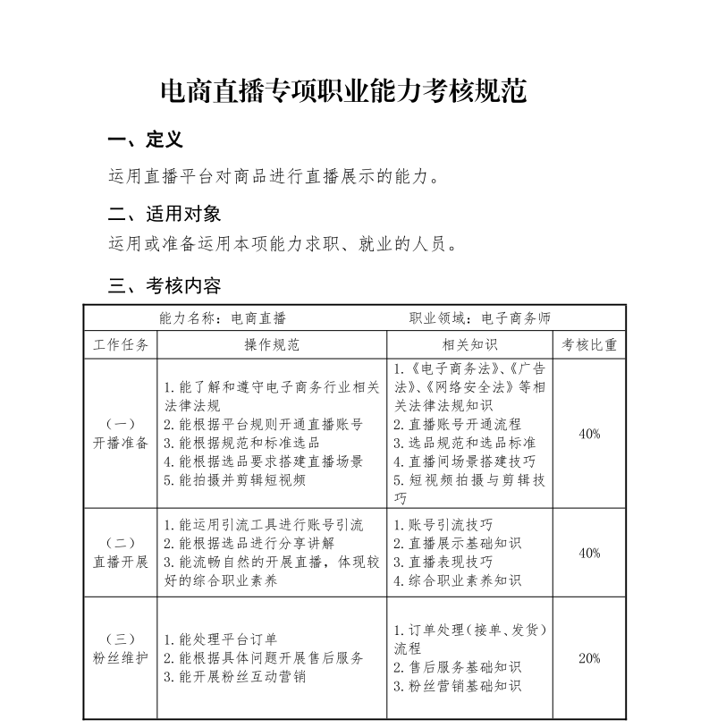
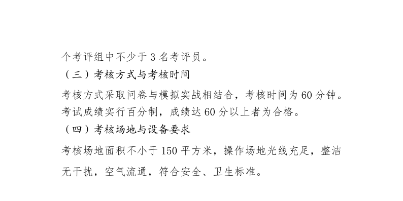
电商直播专项职业能力考核规范


